— 2021 陕西高考 —
-
回户籍地报名流程
-
西安市雁塔区
01
报名流程
02
注意事项
一
审查所需资料:
1.应届毕业生(含高中、职高、中专、技校):
①二代身份证(原件及正反面复印件);
②户口本(原件及首页、户主页、考生页复印件);
③学籍所在学校出具的《2021年陕西省回户籍所在县(区)高考报名考生学籍证明及思想政治品德考核表》(在学籍学校领取)
要求:复印件字迹清晰可辨,A4纸复印
备注:
1)高中毕业学生必须填写考籍号;
2)普通中专应届毕业生须提供普通中专录取审批表(复印件加盖学校公章);
3)技工学校应届生须提供主管教育行政部门审核盖章的录取审批表(复印件须加盖学校公章)。
2.往届毕业生(含高中、职高、中专、技校):
①二代身份证(原件及正反面复印件);
②户口本(原件及首页、户主页、考生页复印件);
③毕业证原件及复印件;
④《2021年陕西省高考报名非在校生学籍证明及思想政治品德考核表》(自行在省教育考试院官网下载打印或在招办领取);
⑤已被高校录取的考生,需提供退学证明;
3.同等学力考生(即没有正式学籍):
①二代身份证(原件及正反面复印件);
②户口本(原件及首页、户主页、考生父亲或母亲页、考生页复印件),本人及其父亲或母亲或法定监护人必须常住户籍在陕西,且本人初次户籍登记在陕西;
③同等学力证明(区教育局基础教育科认定:考生本人提供户口本、身份证、初中毕业证原件和复印件,高中阶段学习证明原件);
④《2021年陕西省高考报名非在校生学籍证明及思想政治品德考核表》(自行在省教育考试院官网下载打印或在招办领取)。
二
资审时间:
2020年11月10日—11月12日
地 点:雁塔区纬一街华悦尚舍酒店6楼
电话:85250535
三
网上报名时间:
2020年11月17日—23日
登录陕西省教育考试院门户网站(网址:http://www.sneea.cn)或陕西招生考试信息网(网址:http://www.sneac.com),必须在11月23日完成报名。
报名信息确认签字:地点在区招办指定的报名点(必须考生本人核对信息并签字确认),时间截至11月25日,具体由报名点确定。
03
温馨提示
1.按疫情防控要求,请家长及考生自觉出示西安市民一码通健康码,全程佩戴口罩办理相关手续;
2.请考生妥善保管报名条并牢记修改后的报名密码,以免影响志愿填报;
3.2021年1月进行体检,考生统一按报名点安排进行,必须携带本人身份证;
4.高考体检、领取准考证等高考相关事宜咨询报名点,考生在报名时所填写联系电话在2021年高考录取结束前不要更换,保持信息畅通;
5.2021年3月中下旬为残疾考生申请合理便利进行现场认定,请有残疾证并需要提供合理便利的考生及时与报名点联系;
6.2021年4月中下旬办理特殊考生资格审查,请符合条件的考生及时与报名点联系。
西安市碑林区
西安市莲湖区
01
报名材料
1.应届生:
①普通高中、职校应届生提供户口本和二代身份证原件、《2021 年陕西省回户籍所在县(区)高考报名考生学籍证明及思想政治品德考核表》;
②普通中专《三年制)应届生提供户口本和二代身份证原件、《2021 年陕西省回户籍所在县(区)高考报名考生学籍证明及思想政治品德考核表》,还须提供录取审批表复印件(加盖学校公章);
③技工学校应届生提供户口本和二代身份证原件、《2021 年陕西省回户籍所在县(区)高考报名考生学籍证明及思想政治品德考核表》,还须提供主管部门审核盖章的录取审批表。
2.往届生:
提供户口本和二代身份证原件、毕业证、学籍档案、《2021年陕西省高考报名非在校生学籍证明及思想政治品德考核表》。
3.同等学力考生:
提供户口本和二代身份证原件、同等学力证明(莲湖区教育局办理)、《2021 年陕西省高考报名非在校生学籍证明及思想政治品德考核表》(只提供思想政治品德考核鉴定部分内容)。
4.户籍迁入陕西不满三年的外省身份证号考生:
提供户口本和二代身份证原件、《2021 年陕西省回户籍所在县(区)高考报名考生学籍证明及思想政治品德考核表》,家长还须提供公安部门出具的居住证办理证明、社保经办中心出具的社保缴费证明。
5.符合条件的外省进城务工人员随迁子女:
在学校或区考试中心领取《进城务工人员随迁子女在陕参加高考报名申请表》到相关部门审查,合格后,在学籍所在学校报名。
02
报名程序
1.提供相关材料原件在区考试中心进行资格审查并登记备案、领取报名卡;
(时间:2020 年 11 月 12日-15 日)
2.考生本人凭报名卡到指定报名点学校办理报名手续:交验户口本(原件及首页、户主页、本人页复印件)、身份证(原件及复印件)、《学籍证明及思想政治品德考核表》等相关材料并登记相关信息,往届生还需提供毕业证(原件及复印件)、学籍档案,同等学历考生还需提供同等学历证明(原件及复印件);
(时间:2020 年 11 月 16日-17日)
3.报名点学校扫描考生身份证信息、采集考生照片;
4.报名点学校向考生发放报名条;
5.考生在规定时间完成网上报名和网上缴费;(时间:2020 年 11月 17日-23日)
6.考生本人按报名点学校要求的时间到报名点学校确认信息(必须本人签字确认,不得代替),报名完成。
宝鸡市渭滨区
高考报名在即,为切实做好外地考生返回渭滨区参加高考报名的相关工作,根据《陕西省教育考试院陕西省招生委员会办公室关于做好2021年普通高等学校招生考试报名工作的通知》精神,现将有关事项通知如下:
01
资审报名时间
2020年11月17日—11月23日(周末不休,上午8:30-11:30下午14:00-17:00)进行资格审查,合格后现场照相采集照片,发放报名条。
02
报名时所需资料
1.应届生:
二代身份证原件、户口本原件及以上资料复印件1套(户口本复印首页、户主页及本人信息页,身份证复印正反面),《2021年陕西省回户籍所在县(区)高考报名考生学籍证明及思想政治品德考核表》;《2021年宝鸡市高考考生资格审查表》(正反打印)。
2.往届生:
二代身份证、户口本、高中毕业证原件及以上资料复印件1套(复印户口本首页、户主页及本人信息页、身份证复印正反面),《2021年陕西省高考报名非在校生学籍证明及思想政治品德考核表》;《2021年宝鸡市高考考生资格审查表》(正反打印)。
3.随迁子女报名要求:
携带考生户口本、家长居住证、养老保险办理相关证件,领取《进城务工人员随迁子女在陕参加高考报名申请表》。
具体陕西省高考报名文件内容可登录陕西招生考试信息网查询(http://www.sneac.com/)
03
报名流程
1.资格审核。持以上报名资料在“报名室”进行审核。
2.采集身份信息和照片信息。资格审核合格后,在报名室采集身份证信息,同时采集考生照片信息,发放报名条。
3.网上报名及缴费。登录陕西省教育考试院门户网站(网址:https://www.sneea.cn)或陕西招生考试信息网(网址:https://www.sneac.com)完成网上个人信息填报,并进行网上缴费。
4.信息校对、确认。在完成网上报名后,考生本人在“信息确认处”进行报名信息校对、签字确认,完成高考报名。
04
报名须知
1.《2021年陕西省回户籍所在县区高考报名考生学籍证明及思想政治品德考核表》和《2021年陕西省高考报名非在校生学籍证明及思想政治品德考核表》由考生就读学校提供,也可在陕西省招生考试信息网2021年高考报名文件附件下载打印;《2021年宝鸡市高考考生资格审查表》可在我中心领取。
2.报名结束后,请记得领取《2021年渭滨区普通高校招生考试工作日程表》,并加入渭滨区高考报名群,及时了解我区高考后续相关工作安排。
3.考生在网上报名、缴费后,信息校对、确认必须由考生本人进行签字确认。未签字确认的考生,责任自负。
4.请前来办理报名手续时佩戴口罩,做好个人防护。
05
报名地址
渭滨区考试管理中心(姜水路2号,电话:3209599;姜谭路电厂子校院内东楼2楼)
可乘坐公交车4路、37路、40路、41路、46路、48路,宝鸡热电公司站下车。
宝鸡市凤县
为了切实做好凤县2021年高考外地返回考生报名工作,特制定以下报名办法:
一
报名时间
外地返回考生报名于11月17日—22日集中办理,21日(周六)、22日(周日)正常上班(早9:00-晚17:00)。
二
报名地点
外地返回考生报名在县考试管理中心进行
地址:双石铺中学综合楼二楼。
三
报名所需材料
(一)外地返回报名的应届生须持:
1.《2021年陕西省回户籍所在县区高考报名考生学籍证明及思想政治品德考核表》;
2.户口本(原件及复印件);
3.二代身份证(原件及复印件);
(二)外地返回报名的往届生及社会考生须持:
1.《2021年陕西省高考报名非在校生学籍证明及思想政治品德考核表》;
2.户口本(原件及复印件);
3.二代身份证(原件及复印件);
4.高中毕业证(原件及复印件);
5.学籍档案;
四
报名流程
注:《2021年陕西省回户籍所在县区高考报名考生学籍证明及思想政治品德考核表》和《2021年陕西省高考报名非在校生学籍证明及思想政治品德考核表》由考生就读学校提供,也可在县考试管理中心领取。
宝鸡市扶风县
2021年高考报名在即,为使广大本县户籍返回考生报名顺利,我们依据陕西省教育考试院相关文件,结合本县实际,将报名资格审查及流程整理如下,敬请认真阅读,知悉!以方便快捷办理报名相关手续。
一
报名时间
为了更好地为广大考生提供高效优质的服务,本着高考报名“只跑一次”的原则, 11月21日(星期六)-11月22日(星期日)将集中办理相关手续。届时,报名资格审查、采集信息、网上报名、照相、信息确认等流程一次完成。
二
报名所需材料
(一)应届生
1、《扶风县2021年高考报名考生资格审查表》(附件1自行下载,提前完善)
2、《2021年陕西省回户籍所在县(区)高考报名考生学籍证明及思想政治品德考核表》(附件2自行下载,提前完善)
3、户口本(原件及复印件。复印件含户口本首页、父或母及本人页)
4、二代身份证(原件及复印件)
(二)往届生及社会考生
1、《扶风县2021年高考报名考生资格审查表》(附件1自行下载,提前完善)
2、《2021年陕西省高考报名非在校生学籍证明及思想政治品德考核表》(附件3自行下载,提前完善)
3、户口本(原件及复印件。复印件含户口本首页、父母及本人页)
4、二代身份证(原件及复印件)
5、高中毕业证或2020年高考准考证、体检表(原件或复印件)
残疾考生及符合照顾政策的特殊考生,应提供残疾证等相关证件,不提供者视为自动放弃照顾。
特别提醒:请将各类资料按以上顺序装订,前往县考试管理中心办理资格审核等相关手续。
三
报名流程
1、领表:在领表处,领取《扶风县2021年高考报名考生资格审查表》,填写表格中个人相关信息,并根据个人实际情况按要求去学籍、户籍管理部门审核签章(已提前完善的不再领取此表);
2、审核:根据本人户籍所属镇(街),在指定的资格审核处排队,接受资格审查并登记,领取《返回户籍地高考考生报名须知》; 3、采集身份信息:持领取的《返回户籍地高考报考生报名须知》及二代身份证去信息采集处采集身份证信息;
4、采集照片信息:持二代身份证及加盖招办印章的《返回户籍地高考报考生报名须知》前往指定报名点学校采集考生本人照片信息、领取报名条;
5、网上报名:在报名点学校提供的计算机房或其他计算机上登录高考报名系统(报名条上所示网址)完成网上个人信息填报、网上缴费;
6、信息校对、确认:在报名点学校进行报名信息校对、签字确认,完成高考报名。
四
报名须知
1、2020年11月21日(周六)至22日(星期日)在县考试管理中心进行资格审查、身份证信息采集后,在指定报名点学校照相、领取报名条。
2、11月21、22日凭报名条上的用户名及密码登录高考报名系统,按要求完成网上报名、缴费。
3、11月21、22日,考生完成网上报名、缴费成功后,凭报名条、身份证在指定高、职中进行报名信息确认,不得代替办理,否则责任由考生自负。
4、12月5日前,艺术类考生凭报名条在信息确认点领取专业课统考报考证。
5、2021年元旦前后须在报名确认点学校参加高考体检,具体时间在“扶风考试招生”微信公众号公布。
五
报名地点
县考试管理中心地址:扶风县新区体育运动管理中心东三楼
联系电话:5230690。
办理时间:上午 8:00—12:00, 下午14:00—17:00(11月21日),14:00—16:00(11月22日)。
扶风高中:多功能报告厅,5213561;
扶风县职教中心:行政楼一楼地理探究室,5218157;
法门高中:教学楼中楼治安办公室,5255956。
温馨提示
1、所有报名考生须本人到场照相,且须提供二代身份证原件,否则无法报名;
2、高考网上报名时间为11月17日至11月23日,费用110元;
3、报考科类分别为文史、艺术(文)、理工、艺术(理)、体育五个类别,报名时只能选择其中一项,报名后不得更改;
4、考试类型(城市应届、城市往届、农村应届、农村往届)和科类选填会对报名及高考志愿填报产生重要的影响,考生一定不能出错;
5、妥善保管个人网报密码;
6、高考报名信息确认须考生本人完成,任何人不得代替办理。
汉中市宁强县
2021年高考报名在即,为使广大本县户籍返回考生报名顺利进行,我们依据陕西省教育考试院相关文件,结合本县实际,将报名资格审查所需资料及流程整理如下,敬请认真阅读,按要求进行办理。
一
报名时间
为了更好地为广大考生提供高效优质的服务,本着高考报名“只跑一次”的原则,我办将在11月17日-11月23日进行高考报名,届时,报名资格审查、采集信息、网上报名、照相、信息确认等流程一次完成。
二
所需材料
2021年应届回县考生需带材料:
1、考生红底小二寸照片一张,户口本原件及复印件(本人页及户主页复印在一张纸上);2、身份证原件及复印件;3、回户籍所在县(区)高考报名考生学籍证明及思想政治品德考核表,学校及学校所在县(区)教育局加盖公章。
2021年复读回县考生需带材料:
1、考生小二寸照片一张,户口本原件及复印件(本人页及户主页身份证复印在一张纸上);2、身份证原件及复印件;(身份证和户口本复印在一张纸上)3、高中毕业证原件及复印件;4、《2021年陕西省高考报名非在校生学籍证明及思想政治品德考核表》材料粘贴顺序:1、资格审查表;2、正面:户口本户主及考生户口页,考生身份证复印件;背面:毕业证复印件3、
三
报名流程
1、领表:前往县招生办,领取《宁强县2021年高考报名考生资格审查表》,填写表格中个人相关信息,并根据个人实际情况去户籍管理部门(县政务大厅公安部门户籍管理处)审核签章(已提前完善的不再领取此表);
2、审核:前往县招生审核考生学籍户籍;
3、采集身份信息:持审核签字《宁强县2021年高考报名考生资格审查表》及二代身份证去信息采集处采集身份证信息及考生本人采集照片信息并领取报名条;
4、网上报名:持报名条登录高考报名系统(报名条上所示网址)完成网上个人信息填报、网上缴费;
5、信息校对、确认:在县招生办进行报名信息校对、签字确认,完成高考报名,此流程不得代替办理,否则责任由考生自负。
四
温馨提示
报 名 地 址:宁强县教育体育局一楼招生办公室
户籍审核地址:宁强县政务大厅公安户籍审核点
1、所有报名考生须本人到场照相,且须提供二代身份证原件,否则无法报名;
2、高考网上报名时间为11月17日至11月23日,网上缴费110元;
3、报考科类分别为文史、艺术(文)、理工、艺术(理)、体育五个类别,报名时只能选择其中一项,报名后不得更改;
4、考试类型(城市应届、城市往届、农村应届、农村往届)和科类选填会对报名及高考志愿填报产生重要的影响,考生一定不能出错;
5、妥善保管个人网报密码;
6、高考报名信息确认须考生本人完成,任何人不得代替办理。
汉中市坪县
在外县(区)就读的镇坪户籍高考生(简称:回原籍考生)注意了,按照镇坪县招生委员会高考报名工作安排,现将回原籍考生高考报名工作安排如下:
一
报名时间、地点
11月19日-11月20日
镇坪县招生办
二
报名流程
(一)11月18日之前需完成
1.准备报名资格审查材料:
具体要求见下方“资格审查一览表”。
特别提示:《2021年陕西省回户籍所在县(区)高考报名考生学籍证明及思想政治考核表》(陕试普招〔2020〕23号“附件1”)由考生就读学校提供。主管行政部门盖章是指就读所在学校的主管行政部门,不是镇坪县教育行政部门。
2.提前持《镇坪县2021年普通高等学校招生考试报名资格审查表》到户籍部门签意见盖章,此表可以在镇坪招生办领取。
3.提前办理网上银行开通功能。
(二)11月19日-11月20日两天
1.考生携带所有规定的报名资料,到镇坪县招生办现场提交资料审核。
2.现场扫描身份证、采集考生照片、生成报名条。
3.考生凭报名条上的账号和密码登录陕西省教育考试院门户网站(网址:https://www.sneea.cn)或陕西招生考试信息网(https://www.sneac.com)完成网上报名程序。
4.招生办打印考生报名信息确认表,由考生确认无误后签字,报名完成。
提示:资格审查需要的所有表格可在县招生办领取。
四
疫情防控及有关要求
1.按照常态化疫情防控工作要求,所有回原籍报名考生在报名时须出示健康码,报名过程中佩戴口罩。凡近期从中高风险地区返回或与中高风险地区返回人员有过接触的考生,报名时必须提供7日内的核酸检测报告。
2.相关表格到县招办领取。(镇坪县招生办电话:0915-8812265)
渭南市大荔县
根据省市高考报名文件安排,本着为广大考生服务的宗旨,现将2021年高考报名回户籍所在地考生资格审查及报名工作安排如下:
一
资审报名时间、地点
1、在大荔县县域外就读的应届、往届考生、具有普通高中学历或具有高级中等教育学校毕业同等学力的社会人员在大荔中学(招办报名点)资审报名。
11月6日—8日 领取资审表
11月17日 应届考生现场资格审查、采像
11月18日 往届考生及社会考生现场资格审查、采像
11月23日 网上报名截止
2、具有中等专业学校、职业高中、技工学校学籍的应届生和往届毕业生11月6日—11月23日在大荔县职教中心(招办报名点)领取资审表,完成资审、刷身份证、现场采像及网上报名程序。
二
报名所需材料
1、在大荔县县域外就读的应届、往届考生
(1)户口本原件及复印件(户主及考生页);
(2)第二代居民身份证原件及复印件;
(3)户籍所在地派出所出具的考生《常住人口信息表》,加盖户籍专用章;
(4)往届考生高中学籍档案、应届考生高中学籍档案(随后按公众号通知时间提供);
(5)《2021年陕西省回户籍所在县(区)高考报名考生学籍证明及思想品德考核表》;
(6)《大荔县2021年高考报名资格审查表》。
2、具有普通高中学历的社会人员
(1)户口本原件及复印件(户主及考生页);
(2)第二代居民身份证原件及复印件;
(3)户籍所在地派出所出具的考生《常住人口信息表》,加盖户籍专用章;
(4)高中学籍档案;
(5)《2021年陕西省高考报名非在校生学籍证明及思想品德考核表》;
(6)《大荔县2021年高考报名资格审查表》。
3、具有高级中等教育学校毕业同等学力的社会人员
(1)户口本原件及复印件(户主及考生页);
(2)第二代居民身份证原件及复印件;
(3)户籍所在地派出所出具的考生《常住人口信息表》,加盖户籍专用章;
(4)高级中等教育学校毕业同等学力说明;
(5)《2021年陕西省高考报名非在校生学籍证明及思想品德考核表》;
(6)《大荔县2021年高考报名资格审查表》。
4、具有中等专业学校、职业高中、技工学校学籍的应届生和往届毕业生
(1)户口本原件及复印件(户主及考生页);
(2)第二代居民身份证原件及复印件;
(3)户籍所在地派出所出具的考生《常住人口信息表》,加盖户籍专用章;
(4)《2021年陕西省普通高等学校职业教育单独招生考生资格审查表》;
(5)学籍档案(应届考生的学籍档案须在2021年4月30日前交招办报名点);
(6)在校就读的考生还需交《2021年陕西省回户籍所在县(区)高考报名考生学籍证明及思想品德考核表》;
(7)往届毕业生还需交《2021年陕西省高考报名非在校生思想品德考核表》;
(8)《大荔县2021年高考报名资格审查表》。
三
资格审查及报名流程
1、领取资审表,完成相关审核程序
在县域外就读的应届考生或家长在大荔中学(招办报名点)领取《大荔县2021年高考报名资格审查表》,在户籍所在地派出所进行户籍审核(学籍审查栏不填写);完成《2021年陕西省回户籍所在县(区)高考报名考生学籍证明及思想品德考核表》的审核手续(此表由就读学校出具),并由派出所出具《常住人口信息表》(加盖派出所公章)。
2、在县外就读的往届考生在大荔中学(招办报名点)领取资审表,在学籍所在校进行学籍审查,在户籍所在地派出所进行户籍审查,并由派出所出具《常住人口信息表》(加盖派出所公章)。
3、具有普通高中学历的社会人员、具有高级中等教育学校毕业同等学力的社会人员完成《2021年陕西省高考报名非在校生思想品德考核表》(此表在县招生办领取)的审核手续。
4、社会考生(高级中等教育学校毕业同等学力人员)自行书写同等学力说明,在县招生办进行初审,再到教育局基教股进行复审。
5、完成以上程序后,考生本人于11月17日(应届)、18日(往届及社会生)带相关材料到大荔中学(招办报名点)进行复审、刷身份证、现场采像,完成网上报名程序。
6、在渭南高级中学、渭南中学就读的应、往届考生,由所在校发放资审表,并在所在校就近完成现场资审、采像。
7、在招办点(大荔中学)报名考生及家长,务必及时关注微信公众号“daligaokao”,相关外回考生高考信息均由该平台发布。
渭南市合阳县
为确保2021高考报名管理有序、规范、科学、准确,合阳县教育局根据省、市相关文件精神,结合工作实际,本着为广大考生服务的宗旨,将回原籍高考报名的“资格审查”“网上报名”“信息确认”三个环节在同一时间进行。
请考生提前准备好相关证件、材料的原件和复印件,务必本人按时到指定地点完成高考报名相关手续。
一
资格审查及报名时间
2020年11月17日—22日
二
资格审查及报名地点
合阳县职业技术教育中心
(合阳县城关镇官庄村)
三
报名程序
1、考生本人持所有证件原件及复印件在领表处领取《非本县就读高中毕业生资格审查表》;
2、资格审查处进行资格审查;
3、采集信息处采集身份证信息并现场照相,领取报名条;
4、在计算机上进行网上报名缴费;
5、考生持报名条到确认信息处打印《2021年陕西省普通高校招生考试考生信息确认表》,考生本人签字确认,任何人不得代签。
四
所需材料(全须复印件一份)
第一类:户籍在合阳,学籍在省内其他市(县)区的考生
一、户籍审查
1、户口簿(首页及本人页复印);
2、身份证(正反复印);
3、户籍所在地派出所出具的《常住人口户籍信息表》;
二、学籍审查
4、《2021年陕西省回户籍所在县(区)高考报名考生学籍证明及思想政治品德考核表》;
5、学籍档案册(封面、个人基本信息页复印);
6、就读学校“电子学籍系统”导出的“学籍基本信息”页,打印加盖公章;
三、学业水平考籍审查
7、学业水平测试准考证(复印件)。
第二类:户籍在合阳,学籍在外省的考生
一、户籍审查
1、户口簿(首页及本人页复印);
2、身份证(正反复印);
3、户籍所在地派出所出具的《常住人口户籍信息表》;
4、领取《户口核查函》,到合阳县公安局户籍部门审查户口(《户口核查函》到报名现场领取);
二、学籍审查
5、《2021年陕西省回户籍所在县(区)高考报名考生学籍证明及思想政治品德考核表》;
6、学籍档案册(封面、个人基本信息页复印);
7、就读学校“电子学籍系统”导出的“学籍基本信息”页,打印加盖公章;
三、学业水平考籍审查
8、学业水平测试准考证(复印件);
9、学业水平测试成绩单(复印件);
四、注意事项
10、提供不能在就读省份参加高考的情况说明(就读学校所在地招生考试机构出具)。
第三类:2020年及以前参加过高考,现未在本县补习的考生
一、户籍审查
1、户口簿(首页及本人页复印);
2、身份证(正反复印);
二、学籍审查
3、往届生高考档案;
4、《2021年陕西省回户籍所在县(区)高考报名非在校生思想政治品德考核表》(现就读学校或社区委员会盖章);
5、如果2020年以前已被高校录取并在高校注册的考生,提供高校退学手续。
第四类:申请报考普通高校职业教育单独招生的考生
一、户籍审查
1、户口簿(首页及本人页复印);
2、身份证(正反复印);
3、户籍所在地派出所出具的《常住人口户籍信息表》;
二、学籍审查
4、《2021年陕西省普通高等学校职业教育单独招生考生资格审查表》(照片加盖骑缝章、审查人签名、审查单位盖章);
5、《2021年陕西省回户籍所在县(区)高考报名考生学籍证明及思想政治品德考核表》。
五
防疫须知
高考报名考生佩戴一次性医用口罩,出具健康码,保持距离,非报名人员不得进入学校,请考生及家长配合,听从工作人员安排,有序进入学校报名。
附件1:非本县就读高中毕业生资格审查表(应届)
附件2:非本县就读高中毕业往届生资格审查表
(往届)
兴平市
2021年高考报名即将开始,为了做好2021年高考报名工作,现将兴平市高考返回户籍地报名须知公布如下,请相关考生和家长认真阅读并按要求报名。
一
报名时间
11月17日—11月23日(报名期间周六、周天正常上班),考生本人持相关证件办理报名手续。
二
报名地点
兴平市青少年活动中心二楼会议室
三
报名流程
1、资格审查:返回户籍地报名考生提供相关证件在兴平市青少年活动中心二楼会议室资审报名。
2、读取身份证信息、现场采集考生本人照片。
3、考生领取报名条。
4、网上报名:2021年高考网上报名时间为2020年11月17日至23日。考生本人凭报名条登录陕西省教育考试院门户网站(网址:http://www.sneea.cn)或陕西招生考试信息网(网址:http://www.sneac.com)报名。
5、缴费:须持已开通网银功能的银行卡,网上缴费110元(2020年11月17日---11月23日)。
6、确认信息、上交确认表:2020年11月24日返回户籍地报名考生本人持报名条、身份证到报名点领取确认表,核对信息无误后签字,并在确认表签字处下方书写:“照片一致,信息无误”然后上交确认表。网上报名信息如有错误的,确认信息时考生现场纠正错误信息。逾期不确认的,后果自负。
四
报名所需材料
1、省内应届普通高中毕业生
户口本、身份证、学考准考证、《2021年陕西省回户籍所在县高考报名考生学籍证明及思想政治品德考核表》(由考生就读学校出具,要求信息完整,印章齐全)。
2、省内往届普通高中毕业生
户口本、身份证、2020年高考准考证、《2021年陕西省回户籍所在县高考报名考生学籍证明及思想政治品德考核表》。如往年高考被高校录取未报到的须提供录取通知书和高考体检表,报到后退学的,提供当年录取的高考档案材料,高校的退学证明和教育部学信网的学籍信息查询表。
3、在外省就读返回户籍地报名的考生
户口本、身份证、学考准考证、中考准考证、经省考试管理中心办理的高中学业水平考试考籍迁转证明、考生就读省份高级中等教育阶段学籍证明和思想品德考核、本人没有在学籍所在省份参加高考的证明(学籍所在上级招生管理部门出具并盖章)和本人承诺书。
4、中等专业学校、职业高中、技工学校(简称“三校生”)
应届生:户口本、身份证、录取审批表、《2021年陕西省普通高等职业教育单独招生考生资格审查表》、《2021年陕西省回户籍所在县高考报名考生学籍证明及思想政治品德考核表》。
非三年学制的应届毕业生不能报名参加普通高校招生考试。
往届生:户口本、身份证、毕业证、学历证书查询信息、《2021年陕西省回户籍所在县高考报名非在校生学籍证明及思想品德考核表》。
5、同等学力人员
户口本、身份证、教育行政部门盖章确认的同等学力证明材料、《2021年陕西省回户籍所在县高考报名非在校生学籍证明及思想品德考核表》。
6、残疾考生除提供相应证件外,需持本人第二代及以上《残疾人证》,11月23日前提出书面申请,逾期不再受理。
五
证件复印要求及说明
1、复印要求:
A4纸正面复印考生本人和户主页,A4纸反面复印身份证正反面及相关准考证等,所有资料一式两份。
要求考生在《2021年陕西省回户籍所在县高考报名考生学籍证明及思想政治品德考核表》复印件上面书写两个真实有效的电话号码。下方书写:“本人提供的高考报名资审资料真实有效,如有虚假,愿承担一切后果”并签名。
2、几点说明:
(1)考生与父母或法定监护人在同一户口本上的,复印户口本首页及考生本人页。
(2)考生与其父母或法定监护人不在同一户口本上的,还应提供父母或法定监护人户口本及复印件。
(3)身份证号非本市但户籍已迁入的考生,应提供派出所出具的常住人口详细或户籍证明。
六
考生报名注意事项
1、所有考生领到报名条后请于11月17日至11月23日完成网上报名、网上缴费(必须用电脑操作)。11月24日考生本人凭报名条、身份证来报名点办理签字确认手续,不得代签,否则后果自负。
2、考生必须保存好报名条及修改后的密码,以备分类招生考试报名和高考填报志愿时使用。
3、高考报名实行网上缴费,考生必须使用已经开通网上银行功能的银行卡缴纳报名费110元。
4、所有考生报名时请携带手机添加微信群(每位考生只能进一个群,进群后请修改群名片为考生姓名)。艺术、体育类考生领取专业课考试报考证时间、高考体检时间、领取2021年高考准考证(应届生上交学籍档案)时间将在此微信群公布,请注意查看,不再电话另行通知。
5、网上报名所填接收信息的电话号码,一定要确保真实有效,并且至2021年高考录取结束前不能变更。如因电话号码更改联系不上本人的,后果自负。
6、疫情防控:根据疫情防控常态化要求,所有报名考生必须佩戴口罩,保持间距,遵守秩序,服从工作人员管理,接受体温检测。体温正常者方可进入报名点,所有陪同的家长不得进入报名现场。
7、兴平市考试管理中心联系电话:029—38822175
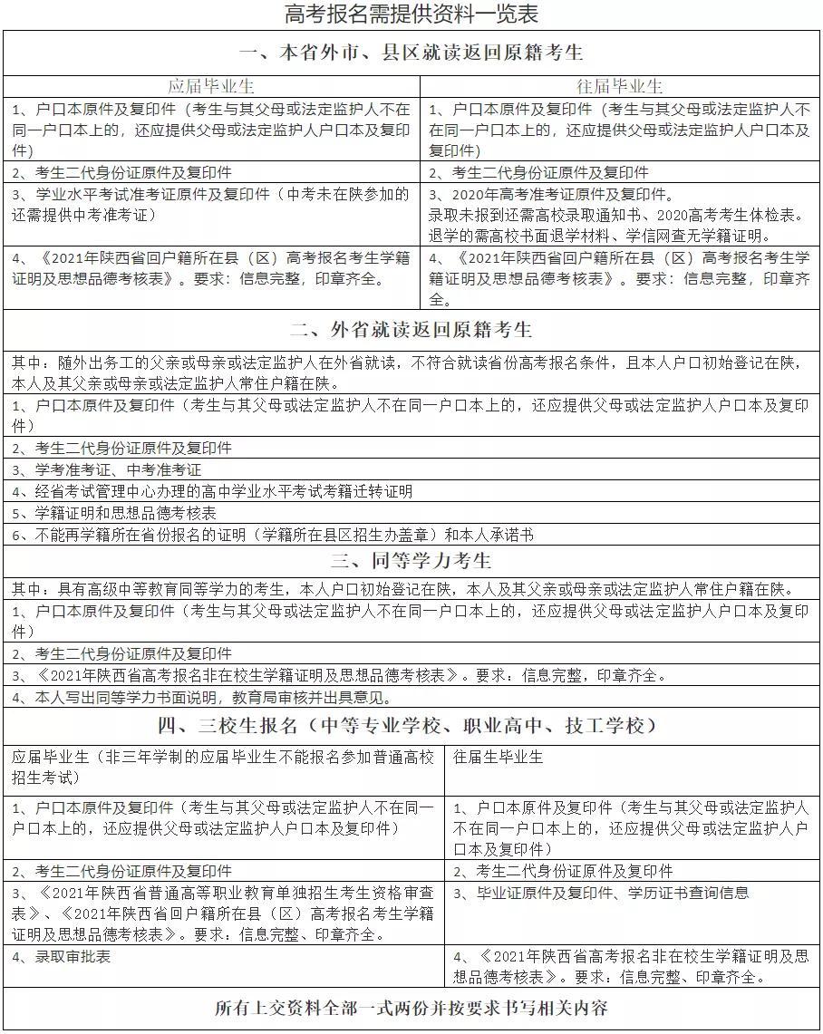
(附:高考报名需提供材料一览表、各类表样及复印格式)
大荔县
2021年高考报名在即,为使广大本县户籍返回考生报名顺利进行,我们依据陕西省教育考试院相关文件,结合本县实际,将报名资格审查所需资料及流程整理如下,敬请认真阅读,按要求进行办理。
一
资审报名时间、地点
1、在大荔县县域外就读的应届、往届考生、具有普通高中学历或具有高级中等教育学校毕业同等学力的社会人员在大荔中学(招办报名点)资审报名。
11月6日—8日 领取资审表
11月17日 应届考生现场资格审查、采像
11月18日 往届考生及社会考生现场资格审查、采像
11月23日 网上报名截止
2、具有中等专业学校、职业高中、技工学校学籍的应届生和往届毕业生11月6日—11月23日在大荔县职教中心(招办报名点)领取资审表,完成资审、刷身份证、现场采像及网上报名程序。
二
报名所需材料
1、在大荔县县域外就读的应届、往届考生
(1)户口本原件及复印件(户主及考生页);
(2)第二代居民身份证原件及复印件;
(3)户籍所在地派出所出具的考生《常住人口信息表》,加盖户籍专用章;
(4)往届考生高中学籍档案、应届考生高中学籍档案(随后按公众号通知时间提供);
(5)《2021年陕西省回户籍所在县(区)高考报名考生学籍证明及思想品德考核表》;
(6)《大荔县2021年高考报名资格审查表》。
2、具有普通高中学历的社会人员
(1)户口本原件及复印件(户主及考生页);
(2)第二代居民身份证原件及复印件;
(3)户籍所在地派出所出具的考生《常住人口信息表》,加盖户籍专用章;
(4)高中学籍档案;
(5)《2021年陕西省高考报名非在校生学籍证明及思想品德考核表》;
(6)《大荔县2021年高考报名资格审查表》。
3、具有高级中等教育学校毕业同等学力的社会人员
(1)户口本原件及复印件(户主及考生页);
(2)第二代居民身份证原件及复印件;
(3)户籍所在地派出所出具的考生《常住人口信息表》,加盖户籍专用章;
(4)高级中等教育学校毕业同等学力说明;
(5)《2021年陕西省高考报名非在校生学籍证明及思想品德考核表》;
(6)《大荔县2021年高考报名资格审查表》。
4、具有中等专业学校、职业高中、技工学校学籍的应届生和往届毕业生
(1)户口本原件及复印件(户主及考生页);
(2)第二代居民身份证原件及复印件;
(3)户籍所在地派出所出具的考生《常住人口信息表》,加盖户籍专用章;
(4)《2021年陕西省普通高等学校职业教育单独招生考生资格审查表》;
(5)学籍档案(应届考生的学籍档案须在2021年4月30日前交招办报名点);
(6)在校就读的考生还需交《2021年陕西省回户籍所在县(区)高考报名考生学籍证明及思想品德考核表》;
(7)往届毕业生还需交《2021年陕西省高考报名非在校生思想品德考核表》;
(8)《大荔县2021年高考报名资格审查表》。
三
资格审查及报名流程
1、领取资审表,完成相关审核程序
在县域外就读的应届考生或家长在大荔中学(招办报名点)领取《大荔县2021年高考报名资格审查表》,在户籍所在地派出所进行户籍审核(学籍审查栏不填写);完成《2021年陕西省回户籍所在县(区)高考报名考生学籍证明及思想品德考核表》的审核手续(此表由就读学校出具),并由派出所出具《常住人口信息表》(加盖派出所公章)。
2、在县外就读的往届考生在大荔中学(招办报名点)领取资审表,在学籍所在校进行学籍审查,在户籍所在地派出所进行户籍审查,并由派出所出具《常住人口信息表》(加盖派出所公章)。
3、具有普通高中学历的社会人员、具有高级中等教育学校毕业同等学力的社会人员完成《2021年陕西省高考报名非在校生思想品德考核表》(此表在县招生办领取)的审核手续。
4、社会考生(高级中等教育学校毕业同等学力人员)自行书写同等学力说明,在县招生办进行初审,再到教育局基教股进行复审。
5、完成以上程序后,考生本人于11月17日(应届)、18日(往届及社会生)带相关材料到大荔中学(招办报名点)进行复审、刷身份证、现场采像,完成网上报名程序。
6、在渭南高级中学、渭南中学就读的应、往届考生,由所在校发放资审表,并在所在校就近完成现场资审、采像。
7、在招办点(大荔中学)报名考生及家长,务必及时关注微信公众号“daligaokao”,相关外回考生高考信息均由该平台发布。
END·
转发给您身边的同学/家长~
西安成才补习学校升学指南
首页

